awc777万象城娱乐官网
【 学校首页 】
学院首页
学院概况
学院新闻
专业设置
教学管理
党建思政
学生管理
招生就业
实训中心
产业学院
申报书
成果曾获奖情况
成果起止时间
成果简介及主要解决的教学问题
成果解决教学问题的方法
成果的创新点
成果的推广应用效果
主要完成人情况
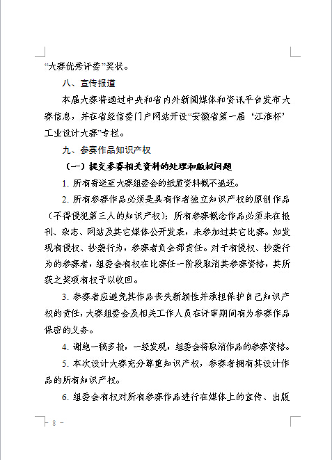
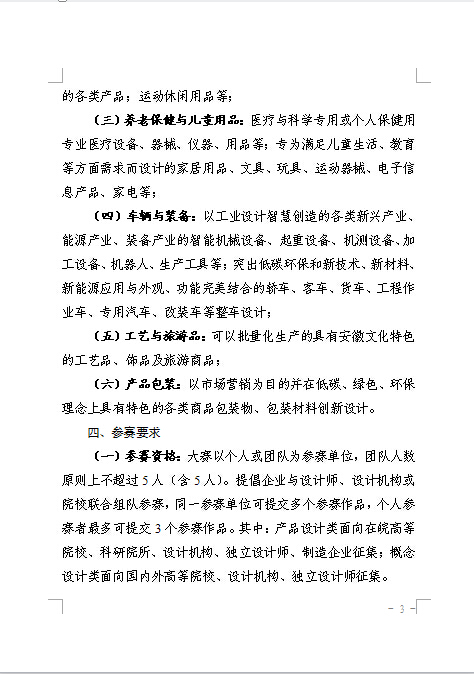
安徽省第一届“江淮杯”工业设计大赛活动方案
【附件下载】
Copyright © 2006 All Right Reserved. 版权所有 allwincity万象城-万象城awc777-官方网站 皖ICP备06012098号 0550-3854591 3854592